Home Specifications Screen Shots Tubes Pricing Download About

AnaSoft

 

SuperSpice

Vacuum Tube/Valves

Example Schematic

Marshall-JCM800-Tube-Guitar-Amp-Output.sss

SuperSpice has specific support for those interested in Guitar Amplifier Design. There is a set of standard tube symbols and a set of Tube/Valve models.

For the more common Tube/Valve types there are special, advanced models that very accurately model real tubes, as described in the following paper.

Tube Modelling Theory  TubesModellingTheory.pdf

Specifically, the following tubes have advanced models:

ECC83/12AX7
ECC82/12AY7
ECC81/12AT7
EL34
EL84
6L6
6V6
EL86/6CW5
EF86/6267
ECC86/6922
ECC85/6AQ8
6N1P
6AS7
6SL7
6SN7
6FQ7/6CG7
807

The following tube models that are more generic, historical models:

300B
350B
KT88
KT66
6550A
2A3
6SJ7

There are also two Tube diode models:

GZ34
5U4

EL34 Anode-Cathode Output Model Characteristics

 

EL34 Gate-Cathode Input Model Characteristics

6L6 Anode-Cathode Output Model Characteristics

 6L6 Gate-Cathode Input Model Characteristics

ECC83/12AX7 Anode-Cathode Output Model Characteristics

 ECC83/12AX7 Gate-Cathode Input Model Characteristics

 

Tube Symbols

 

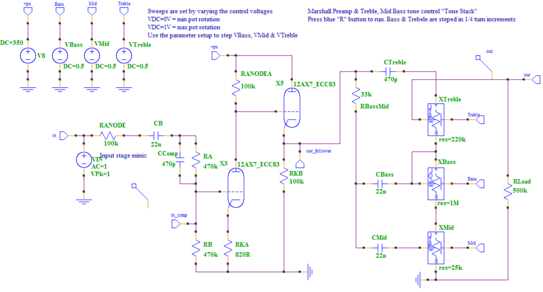
Example Schematic

Marshall-Pre-Amp-Tone-Stack.sss

 

Copyright © Kevin Aylward 1996 - 2023

This web site was last updated: 19/08/2023